On March 26, 2025, the team led by Jianzhong Su and Qu Jia at Oujiang Laboratory published a cover article titled “Identification and Characterization of Human Retinal Stem Cells Capable of Retinal Regeneration” in Science Translational Medicine. This study marks the first discovery of “seed cells”—human ciliary margin neural retinal stem cells (hNRSCs)—capable of achieving in situ retinal regeneration, igniting hope for cure among hundreds of millions of irreversibly blind patients worldwide.

From Data Ocean to Dawn of Life: Multi-Omics Discovery Rewrites Understanding
The research began with a serendipitous discovery in single-cell multi-omics big data. While analyzing over 300,000 cells from human fetal retinas, the team unexpectedly identified a distinct cell population: these cells highly expressed “stemness genes” like MECOM and RELN, yet exhibited significant differences from traditional retinal progenitor cells. Cross-species comparisons revealed these enigmatic cells' spatial localization highly overlapped with the ciliary margin zone (CMZ)—the habitat of retinal stem cells in lower vertebrates. This discovery directly challenged the long-held belief that “higher mammals lack regenerative stem cells in the retina.”
Twenty Years of Debate Resolved: Regeneration Code of Higher Mammals Deciphered
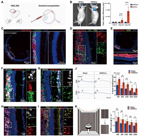
Since a 2000 Science paper questioned the regenerative capacity of mammalian CMZ, controversy in this field persisted for over two decades. By constructing 3D retinal organoids (hROs) containing CMZ structures, the research team captured hNRSCs' regenerative behavior for the first time in a micro-injury model: Within 48 hours of injury, hNRSCs initiated directed migration; by 72 hours, they differentiated into photoreceptor precursor cells; and within 7 days, a new outer nuclear layer formed. Single-cell dynamic lineage tracing revealed that individual hNRSCs can generate cell clusters comprising five distinct neuronal types, confirming their multipotent differentiation potential.
From Lab to Clinic: Full-chain Validation in Regenerative Medicine
Molecular Mechanism: MECOM gene activates regenerative programs via chromatin remodeling, with its expression level positively correlated with cell migration speed;
Organoid Repair: In hROs from an AMD pathological model, hNRSC transplantation increased photoreceptor survival by 3.2-fold;
Animal Efficacy: In a retinitis pigmentosa mouse model, post-transplantation visual evoked response thresholds recovered from >500 cd/m² to 320 cd/m², equivalent to human vision progressing from perceiving only intense light to recognizing object outlines.

Clinical Translation Milestones: Dual Breakthroughs in Safety and Efficacy
In critical safety validation, no tumor formation was observed in mice 6 months post-transplantation, with apoptosis rates<0.1%. More encouragingly, hNRSCs demonstrated “damage chemotaxis”—in live imaging, these cells functioned like “intelligent repair units,” precisely targeting diseased areas with 68.7% integration efficiency in the subretinal space, nearly 10 times higher than traditional stem cells.
In summary, “This marks a ‘double helix moment’ in regenerative medicine,” noted Professor Gao Shaorong of Tongji University. “The study not only resolves theoretical debates but establishes a comprehensive paradigm spanning cell identification, mechanism elucidation, and therapeutic validation.” Professor Fan Xianqun of Shanghai Ninth People's Hospital emphasized: “hNRSCs function as a ‘seed bank’ for retinal regeneration. Their clinical translation will transform the current landscape where blinding diseases like AMD can only be delayed, not cured.”
With researchers now initiating primate trials, this original discovery originating from China is propelling global retinal disease treatment into a new era—transitioning from “delaying blindness” to “restoring sight.” As Professor Su Jianzhong stated: “What we have found is not merely cells, but the key to unlocking retinal regeneration.”
Manuscript URL:
https://www.science.org/doi/10.1126/scitranslmed.adp6864#tab-contributors
Prev.
Next.