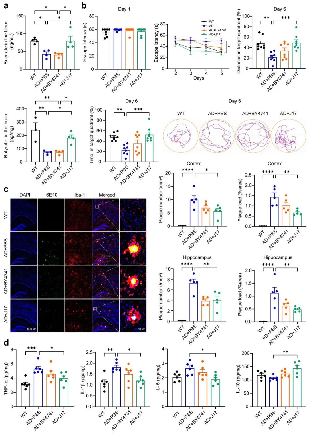
阿尔茨海默病(Alzheimer's disease, AD)是老年期最常见的痴呆类型。脑内Aβ沉积形成的淀粉样斑块是AD特征性病理表现,目前尚无有效的治疗药物。肠道菌群失调和代谢产物丁酸等的缺乏可能在AD中发挥重要作用。然而,丁酸盐在AD中的作用机制尚不明确,且缺乏有效的丁酸盐补充方法。

2025年11月17日,瓯江实验室宋伟宏院士团队吴伊丽研究员课题组联合天津大学合成生物与生物制造学院、合成生物技术全国重点实验室黄鹤教授团队,在《Signal Transduction and Targeted Therapy》杂志(IF:52.7)在线发表题为“Engineered butyrate-producing yeasts mitigate Alzheimer-associated phenotypes”的研究论文。该研究发现丁酸盐在AD小鼠的血液和大脑中显著减少。自主研发的产丁酸工程酵母J17可以有效缓解AD模型小鼠的丁酸盐缺乏,减少Aβ沉积,并显著改善其认知障碍。抑制BACE1介导的APP剪切和Aβ生成,减轻小胶质细胞的过度激活和神经炎症是J17改善AD小鼠认知障碍的关键机制。本研究证明基于益生菌和丁酸盐协同作用的产丁酸工程酵母J17是一种有效的AD防治方法。该研究不仅揭示了丁酸通过多靶点调控Aβ代谢与神经炎症的作用网络,还为开发基于微生物-肠-脑轴的AD防治策略提供了新思路。

瓯江实验室吴伊丽课题组的孙志羽博士和天津大学合成生物与生物制造学院张彪博士为论文共同第一作者,瓯江实验室吴伊丽研究员和天津大学黄鹤教授为本文的通讯作者。研究获国家重点研发计划、国家自然科学基金及浙江省、天津市科技计划等项目支持。
原文链接:
https://www.nature.com/articles/s41392-025-02474-7